项目简介
试卷中台是作业帮直播课教学中台的核心组成部分,负责试卷的全生命周期管理。项目沉淀了 8 亿份学生作答数据,支撑堂堂测、市县摸底测等高并发场景,峰值支持数百万学生同时在线答题。
核心职责:
- 整体架构设计与落地
- 高并发场景下的性能优化
- 海量数据存储与检索方案
- 试卷的创建、分发、阅卷、分析全流程管理
技术亮点:
- 海量数据处理:8 亿份作答数据的存储与分析
- 高并发支撑:峰值数百万学生同时在线答题
- 微服务架构:服务拆分与治理,支持独立部署与扩缩容
- 数据中台化:数据统一管理,支持多业务场景复用
📊 架构设计
业务架构图
试卷中台整体业务架构,包含题库管理、试卷组卷、学生答题、阅卷分析等核心模块,支撑高并发在线考试场景。
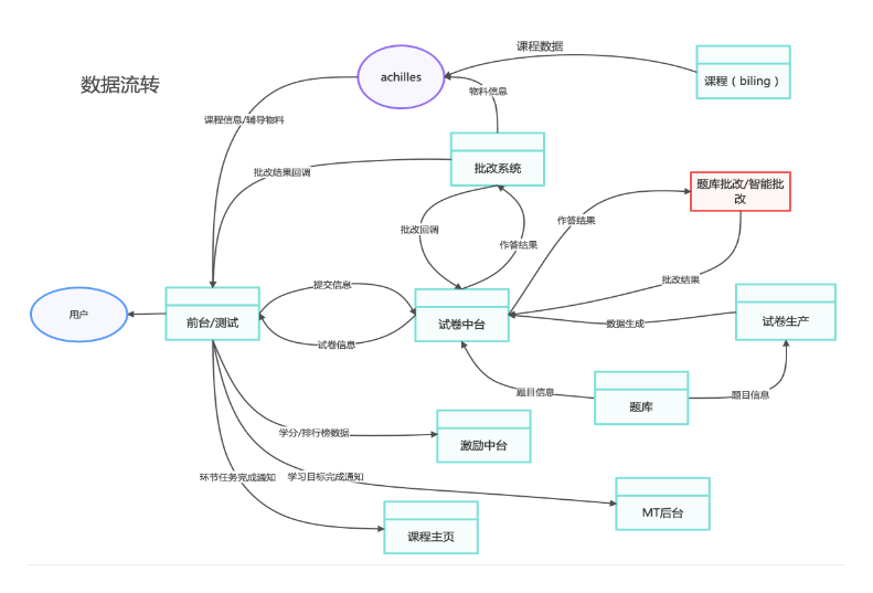
数据流图
展示试卷从创建到学生作答再到数据分析的完整数据流转过程,涵盖 8 亿份学生作答数据的处理链路。